佛山助学贷款续贷远程线上办理流程:
1、登录在线服务系统。登陆国家开发银行生源地信用助学贷款学生在线系统后(https://sls.cdb.com.cn/),点击“申请贷款”按钮。
2、更新个人信息。学生应在提交续贷申请之前,在在线服务系统“资料完善”模块更新个人信息。申请环节需要进行手机验证,以确保贷款申请成功短信和回执验证码短信均发送到该手机号码。
3、提交续贷申请。学生核实申请信息后,填写助学贷款借款金额、期限以及续贷申明,提交申请信息。

注:贷款期限一般选最长的,较长的贷款期限能帮你充分享受优惠政策,从容还贷。
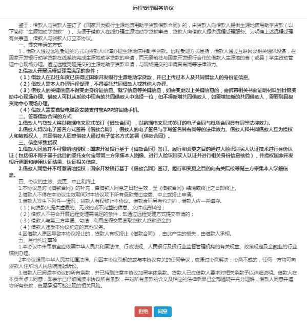
4、选择办理模式。提交申请信息后,系统将提示学生选择“网上签订合同”或“资助中心现场签订合同”。如学生选择“网上签订合同”,需要同意《国家开发银行生源地助学贷款续贷远程受理协议书》,同意通过电子签名方式签订助学贷款合同,并明确双方法律责任。

5、合同信息确认。系统将自动生成合同预览信息,学生检査合同信息,如需修改,可以返回填写申请表界面,如无需修改,可点击确定。
6、身份认证。学生确认合同信息后,在线服务系统将弹出身份认证二维码,学生通过支付宝手机APP扫码,根据提示进行身份认证操作。

7、确认提交。身份认证成功后,学生返回在线服务系统确认认证结果,完成在线申请办理。系统提示在线申请办理完成,并将相关信息提交至资助中心。
8、接收回执验证短信。续贷远程受理的合同经资助中心审查通过后,系统将向学生手机发送回执码短信,短信内容包括借款人信息、合同信息以及六位数字的合同回执码,学生可以在收到短信后登录在线系统,下载并打印受理证明。
注:学生资助中心审核需要一定时间,如经过一周时间还未审核通过,可联系户籍所在区教育局了解情况。
9、务必在10月10日前,拿着回执回学校给负责学生资助的老师,请他录入回执,贷款才正式生效。




