根据《广州市教育局关于印发广州市义务教育学校招生工作指导意见的通知》(穗教规字〔2021〕3号)精神,结合我区实际,今年我区适龄儿童入学继续实行按学校服务地段对口入学和统筹安排入学的办法,入学指南如下:
一、入学程序
广州市户籍适龄儿童的父(母)或其他法定监护人于5月6日至10日登陆“广州市公办小学报名系统”填写报名信息,登记有效后,于5月23日前根据系统提示的预约时间段,到系统提示的指定学校递交资料。经学校审核、荔湾区教育局确认后,适龄儿童取得录取资格。学校于6月20日前发出录取通知,6月25日公办小学新生注册。
二、网上报名时间和审核资料时间
1.公办小学网上报名时间:5月6日-5月10日。
2.适龄儿童家庭不具备网上报名条件的,可在此时间段内前往实际居住地服务地段学校现场提出申请,各公办小学在此时间段内每天上午8:30-11:00,下午2:30-5:00提供网上报名协助。
3.公办小学审核资料时间:于5月23日前,按照学校发出的短信等通知进行资料审核(具体以学校通知为准)。

4.新冠肺炎疫情防护期间,请家长严格按照学校预约安排递交报名资料和办理相关手续,并按要求做好个人防护措施。
三、入学登记办法
(一)入学年龄:2022年8月31日(含8月31日)前年满6周岁的儿童。
(二)办理入学需提供的材料:
各公办小学的招生服务地段分别在荔湾区各公办小学与社区居委会公布栏公布,同时在荔湾区政府网(http://www.lw.gov.cn)、“广州荔湾教育”微信公众号公布,需提供的材料如下:
1.户口簿;
2.房产资料:
(1)自有住房的:需提供与户口簿同址的房产证或购房全额发票和购房协议;
(2)租住房屋的:需提供住建部门认可的房屋租赁合同(须为住宅用途房屋)及登记备案佐证材料,所租房屋应为本人唯一居住地,无需提供房屋查询情况(报名系统联网自动查询);
(3)拆迁户的:需提供有关拆迁协议;
3.儿童出生证;
4.儿童身份证。
(三)非穗籍政策性照顾学生的入学申请登记办法

符合政策性照顾学生条件的适龄儿童(见附件1),其父(母)或其他法定监护人能提供在荔湾区实际居住地的房产证或购房全额发票和购房协议,或在广州市无自有产权住房,以荔湾区租赁的房屋作为唯一居住地,能提供住建部门认可的房屋租赁合同(须为住宅用途房屋)及登记备案等佐证材料,于5月23日到实际居住地的服务地段学校提交材料报名登记,经审核符合条件的由荔湾区教育局统筹安排学位。
(四)来穗人员随迁子女的入学申请登记办法
1.按照《关于印发〈广州市荔湾区来穗人员随迁子女积分制入学实施办法〉(2022年修订)的通知》(荔教规〔2022〕1号)和《关于做好2022年荔湾区来穗人员随迁子女积分制入学的通知》(荔教〔2022〕27号)等文件执行,来穗人员可登录“荔湾区政府网”(http://www.lw.gov.cn)的“通知公告”栏目和“广州荔湾教育”微信公众号查询,为随迁子女申请积分制入学。
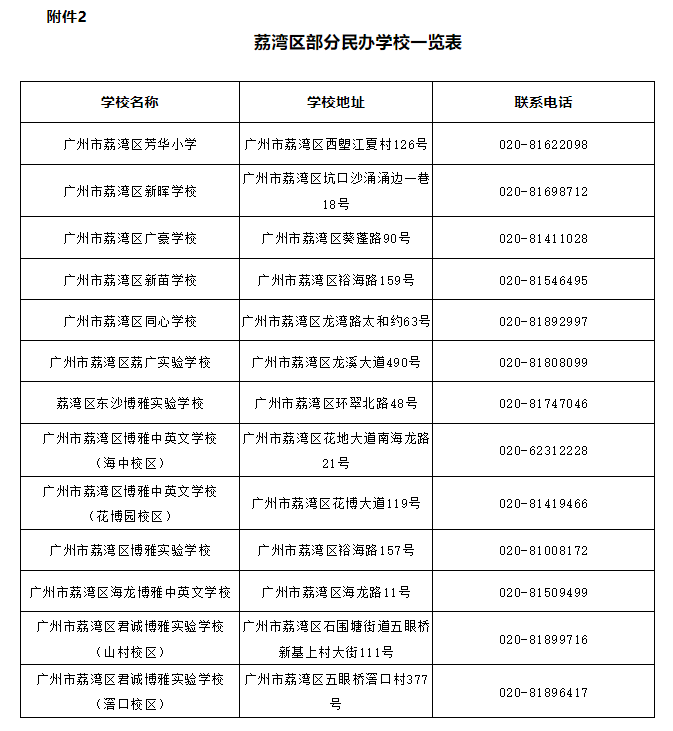
2.未申请积分入学的来穗人员随迁子女,可到我区各民办学校申请学位(民办学校地址及联系电话见附件2)。
(五)持港澳居民居住证的港澳居民随迁子女(或持证的适龄儿童)的入学申请登记办法

1.持有荔湾区办理的港澳居民居住证;
2.其父(母)或其他法定监护人在广州市有合法稳定工作,需提供工商营业执照、劳动合同、用人单位出具的劳动关系等佐证材料;
3.其父(母)或其他法定监护人在荔湾区有合法稳定住所,需提供在荔湾区实际居住地的房产证或购房全额发票和购房协议,或在广州市无自有产权住房,以荔湾区租赁的房屋作为唯一居住地,能提供住建部门认可的房屋租赁合同(须为住宅用途房屋)及登记备案等佐证材料,截至2022年8月31日房屋租赁合同及登记备案已生效一年或以上。
符合上述所有条件的持港澳居民居住证的港澳居民随迁子女(或持证的适龄儿童)可申请一年级学位,于5月23日到实际居住地的服务地段学校提交材料报名,经审核符合条件的由荔湾区教育局统筹安排公办学位或政府实行补贴的民办学位。
四、入学登记注意事项
(一)在报名登记前,请务必到社区居委会了解清楚自己居住地段所属的社区,准备好报名需提供的材料。
(二)在报名登记前,属空挂户籍者请将户籍迁往实际居住地,并在实际居住地就近申请对口地段入学,不符合人户一致的空挂户籍适龄儿童,一律在实际居住地统筹安排学位。
五、补办报名登记手续时间
没有按时办理报名登记手续的,统一在8月25-26日按规定递交补报名申请,完成网上报名及现场资料审核,补报名登记的适龄儿童由学校报区教育局统筹安排学位。
荔湾区政府网址:http://www.lw.gov.cn
荔湾区教育局微信公众号:广州荔湾教育
荔湾区教育局基础教育一科联系电话:81948211(公办)
荔湾区教育局基础教育二科联系电话:81932636(民办)
荔湾区教育局
2022年4月




